il servizio di psicoterapia solidale rappresenta un tetantivo di rendere accessibili trattamenti psicologici anche a persone o famiglie con difficoltà economiche.
il servizio prevede:
- visita medica iniziale ed eventuali controlli successivi : 60 euro
- psicoterapia (durata 6 mesi – 24 sedute) al costo di 35 euro, con frequenza settimanale o quindicinale, individuale o di gruppo.
REQUISITI PER ACCEDERE AL SERVIZIO:
la persona che desidera accedere al servizio dovrà munirsi di ATTESTAZIONE ISEE (riferita all’anno precedente) INDICANTE UN VALORE NON SUPERIORE A 10.000 EURO. (l’attestazione ISEE viene rilasciata dal commercialista, CAF o Patronato)
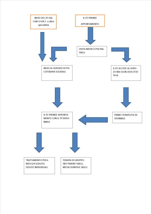
Per le persone che accedono autonomamente al servizio, il primo passo sarà prendere appuntamento con il medico, il quale effettuerà una prima visita per la valutazione diagnostica e per verificare la soddisfazione dei requisiti richiesti.
Nel caso di persone che sono inviate da altro professionista medico o ente pubblico, prederanno direttamente appuntamento con lo psicoterapeuta, con il quale in primo colloquio verranno verificati i requisiti di accesso al servizio.
In caso non ci fosse disponibilità immediata dei terapeuti del centro di provvederà a creare una lista di attesa.
FASI E PROCESSAMENTO DEL SERVIZIO DI PSICOTERAPIA SOLIDALE

CONTATTI PER INFO & APPUNTAMENTO
DR. JACOPO SORCINELLI 331 42 22 020
DR.SSA ERIKA MELCHIORRI 389 76 89 883
OPPURE PUOI CONTATTARCI COMPILANDO IL FORM QUI SOTTO:

